39+ Trend Terpopuler Aplikasi Surat Masuk Surat Keluar
Agustus 30, 2021
Download Aplikasi Surat Masuk dan Surat Keluar dengan Excel , Aplikasi Surat Masuk dan Keluar dengan Excel Gratis , Download Aplikasi Surat Masuk dan Keluar dengan Access , Cara Membuat Aplikasi Surat Masuk dan Keluar dengan Excel , Aplikasi Surat Masuk dan keluar BERBASIS WEB , Aplikasi pengarsipan Surat masuk dan keluar BERBASIS DESKTOP , Download aplikasi surat menyurat berbasis Web Gratis , download aplikasi e surat , Aplikasi pengarsipan surat masuk dan keluar Gratis , Aplikasi Surat menyurat Excel , Aplikasi Disposisi Surat Excel , Aplikasi pengarsipan surat masuk dan keluar BERBASIS WEB ,
39+ Trend Terpopuler Aplikasi Surat Masuk Surat Keluar - Hunian trend terkini adalah harapan orang yang menghuni rumah yang tentunya rumah dengan konsep yang damai. Betapa nikmatnya menghilangkan capek setelah seharian beraktifitas dengan menikmati suasana bersama keluarga. Bentuk jendela rumah yang menyejukkan memang dapat saja berbeda- beda. Pastikan gaya, dekorasi, desain dan motif dari Aplikasi Surat Masuk Surat Keluar dapat membahagiakan keluarga anda.
Untuk itulah simak penjelasan terkait jendela rumah agar anda memiliki rumah dengan desain dan model sesuai dengan idaman keluarga Anda. Langsung saja lihat berbagai referensi yang dapat kami sajikan.Ulasan kali ini terkait jendela rumah dengan judul artikel 39+ Trend Terpopuler Aplikasi Surat Masuk Surat Keluar berikut ini.

APLIKASI SURAT MASUK DAN SURAT KELUAR DENGAN PHP MYSQLI . Sumber Gambar : www.youtube.com

Laporan KP . Sumber Gambar : www.slideshare.net

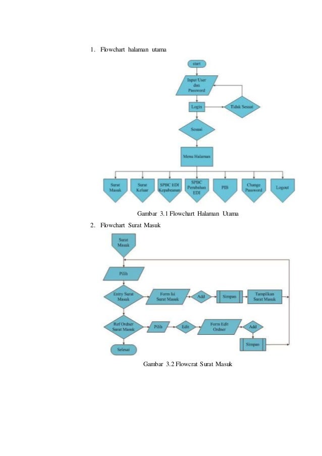
ARSIP ONLINE TNTP Mei 2012 . Sumber Gambar : arsiparisbtntp.blogspot.com

Jual Software Program Aplikasi Web Surat Masuk dan Keluar . Sumber Gambar : www.bukalapak.com

Sop Surat Masuk Dan Surat Keluar Bagi Contoh Surat . Sumber Gambar : bagikansurat.blogspot.com
Contoh Surat Masuk Dan Surat Keluar Dinas Pendidikan . Sumber Gambar : panduanuntuksurat.blogspot.com
Contoh Buku Agenda Surat Masuk Dan Keluar Sekolah Doc . Sumber Gambar : www.gurugaleri.com

Contoh Lengkap Administrasi Surat Menyurat Sekolah . Sumber Gambar : www.nomifrod.com

Jual Rambu keluar masuk di lapak Dunia Rambu arsyashop99 . Sumber Gambar : www.bukalapak.com

Analisa Sistem Berjalan kelompok 7 atung Mix EveryThing . Sumber Gambar : atung91.blogspot.com

Contoh Buku Agenda Surat Masuk Dan Keluar Sekolah Doc . Sumber Gambar : www.gurugaleri.com

Contoh Surat Peminjaman Buku Perpustakaan . Sumber Gambar : saharah-fakhruddin.blogspot.com